清远车主看过来!市区路边停车收费标准模拟调整!
清远资讯助手1 2018-10-11 17:29:17
用手机看
扫描到手机,新闻随时看
扫一扫,用手机看文章
更加方便分享给朋友
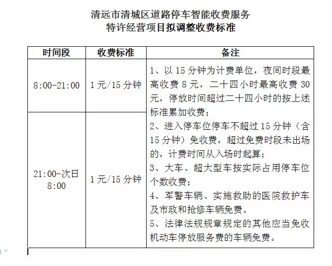
各位车主看过来! 万众期待的 清远市区路边停车收费标准模拟调整 终于来啦! 快来看看这次的模拟调整 是否合你心意~ 清城区发改局昨日公布《清远市清城区道路停车智能收费服务特许经营项目拟调整收费标准》,道路停车智能收费标准拟调整为1元/15分钟,夜间时段(21:00-次日8:00)较高收费8元,二十四
各位车主看过来!
万众期待的
清远市区路边停车收费标准模拟调整
终于来啦!
快来看看这次的模拟调整
是否合你心意~
清城区发改局昨日公布《清远市清城区道路停车智能收费服务特许经营项目拟调整收费标准》,道路停车智能收费标准拟调整为1元/15分钟,夜间时段(21:00-次日8:00)较高收费8元,二十四小时较高收费30元。进入停车位停车不超过15分钟(含15分钟)免收费,超过免费时段未出场的,计费时间从入场时起算。

声明:本文由入驻焦点开放平台的作者撰写,除焦点官方账号外,观点仅代表作者本人,不代表焦点立场。
